Tool Selection + RFQ
Loading data...
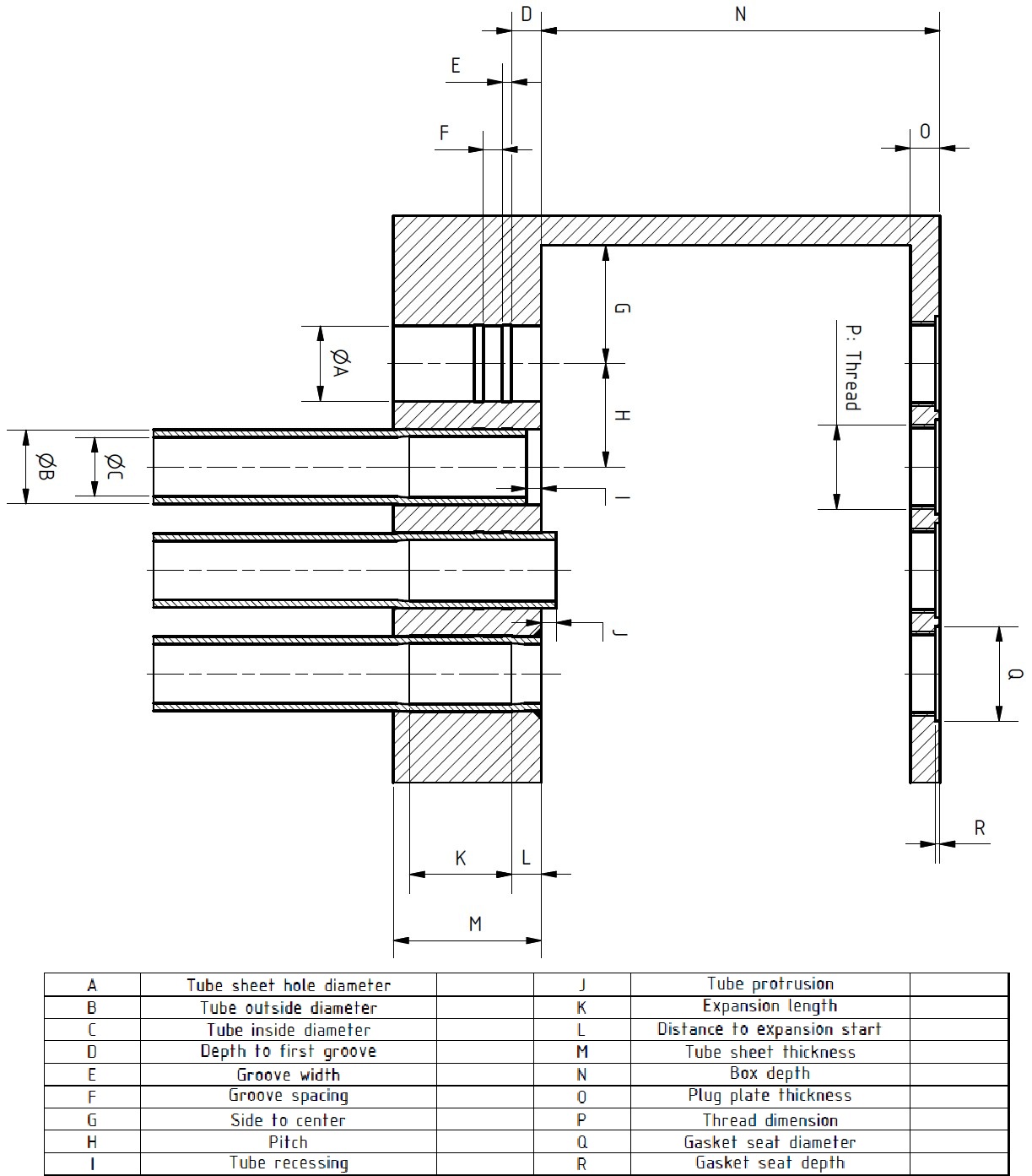
* ) Optional
* ) Optional
* ) Optional
* ) Optional
Tube Expander Selection
Expander:
Amount:
Article code:
Roll set No.:
Amount:
Article code:
Mandrell No.:
Amount:
Article code:
Number of rolling cycles per tube:
Tube I.D.:
Expanded Tube I.D.:
Expanding range:
Estimated torque:
Estimated power:
Drive Model:
Control Unit:
Tube Cutter Output
Tube I.D.:
Tube cutter:
Amount:
Article code:
Cutter bits:
Cutting range (I.D.):
Drive:
Tube Puller Output
Tube I.D.:
Model:
Amount:
Article code:
Pulling range:
Drive model:
Ram:
Tube Guide Output
Model No.:
Article code:
Amount:
Tube Drifting Output
Tool + Gauge:
Article code:
Amount:
Tube Collapsing Output
Tool + Gauge:
Article code:
Amount:
Tube Grooving Output
Grooving model:
Amount:
Article code:
Bits:
Tube Finishing Output
Tube I.D.:
Finishing model:
Amount:
Article code:
Bits:
Tube Wall Reduction Output
Tool + Gauge:
Article code:
Amount:
TECO Plugs Output
Model No.:
Article code:
Amount:
Hole Gauges Output
Model No.:
Article code:
Internal Measuring Gauges Output
Model No.:
Article code:
Amount:
RFQ basket
| Detail | Model(s) | Artikelcode(s) | Amount | Input | Calculated | Remove |
|---|---|---|---|---|---|---|